Упр.608 ГДЗ Алимов 10-11 класс (Алгебра)
Решение #1
Решение #2

Рассмотрим вариант решения задания из учебника Алимов, Колягин, Ткачёва 10 класс, Просвещение:
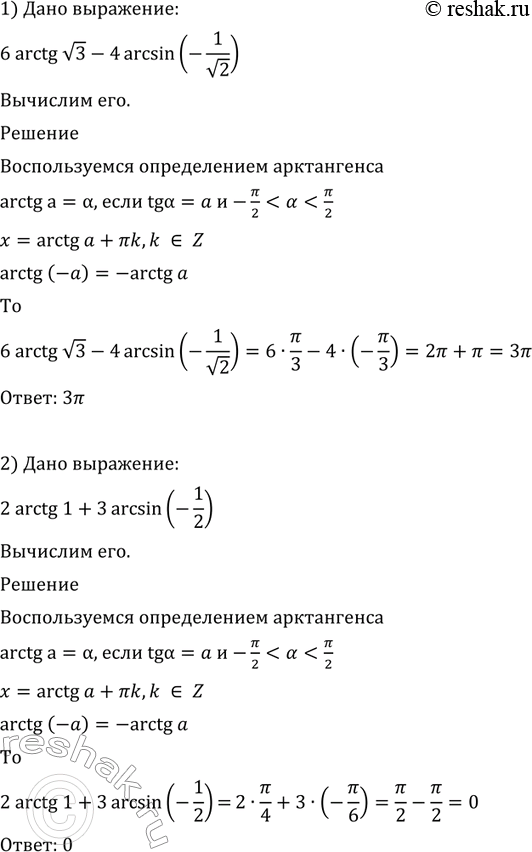
608. 1) 6arctg корень 3 - 4arcsin (-1/корень 2);
2) 2arctg1 + 3arcsin (-1/2);
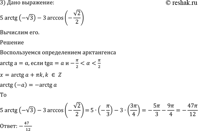
3) 5arctg(-корень 3) - 3arccos(-корень 2/2).
Популярные решебники 10 класс Все решебники
*размещая тексты в комментариях ниже, вы автоматически соглашаетесь с пользовательским соглашением