Упр.508 ГДЗ Алимов 10-11 класс (Алгебра)
Решение #1
Решение #2

Рассмотрим вариант решения задания из учебника Алимов, Колягин, Ткачёва 10 класс, Просвещение:
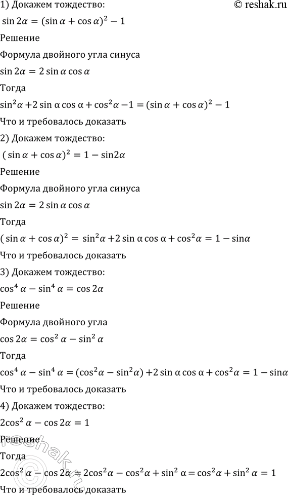
508 Доказать тождество:
1) sin 2а = (sin а + cos а)2 - 1;
2) (sin а - cos а)2 = 1 - sin 2а;
3) cos4 а - sin4 а = cos 2а;
4) 2 cos2 a - cos 2a = 1.
Популярные решебники 10 класс Все решебники
*размещая тексты в комментариях ниже, вы автоматически соглашаетесь с пользовательским соглашением