Упр.499 ГДЗ Алимов 10-11 класс (Алгебра)
Решение #1
Решение #2

Рассмотрим вариант решения задания из учебника Алимов, Колягин, Ткачёва 10 класс, Просвещение:
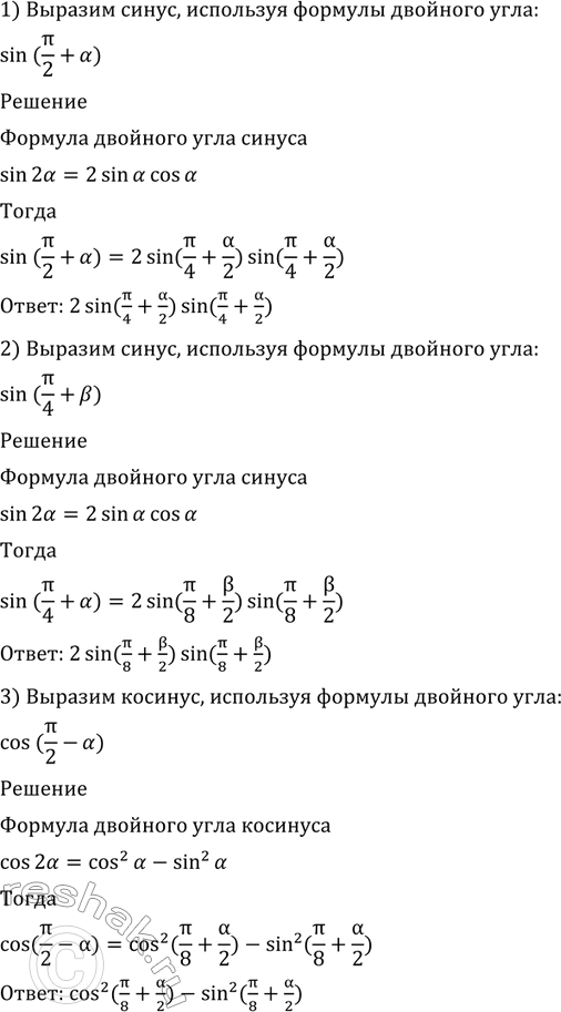
499 1) sin(пи/2 + a);
2) sin(пи/2 + b);
3) cos (пи/2 - a);
4) cos(3пи/2 + a);
5) sina;
6) cosa.
Популярные решебники 10 класс Все решебники
*размещая тексты в комментариях ниже, вы автоматически соглашаетесь с пользовательским соглашением