Упр.313 ГДЗ Алимов 10-11 класс (Алгебра)
Решение #1
Решение #2

Рассмотрим вариант решения задания из учебника Алимов, Колягин, Ткачёва 10 класс, Просвещение:
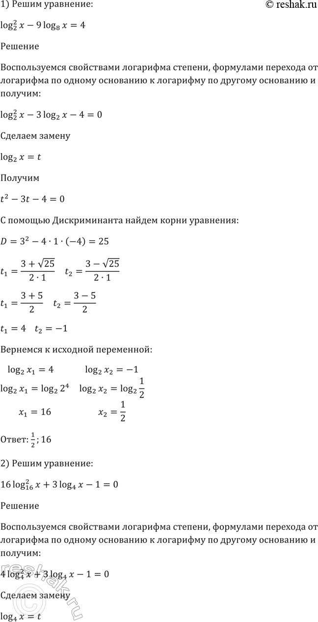
313. Решить уравнение:
1) log^2 2(x) - 9log8(x) =4;
2) 16log^2 16(x) + 3log4(x) - 1 =0;
3) log^2 3(x) + 5log9(x) -1,5=4;
4) log^2 3(x) - 15log27(x) +6 =0.
Популярные решебники 10 класс Все решебники
*размещая тексты в комментариях ниже, вы автоматически соглашаетесь с пользовательским соглашением