Упр.256 ГДЗ Алимов 10-11 класс (Алгебра)
Решение #1
Решение #2

Рассмотрим вариант решения задания из учебника Алимов, Колягин, Ткачёва 10 класс, Просвещение:
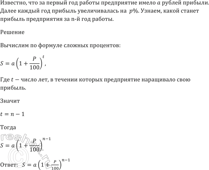
256 За первый год работы предприятие имело а рублей прибыли. В дальнейшем каждый год прибыль увеличивалась на р%. Какой станет прибыль предприятия за n-й год работы?
Популярные решебники 10 класс Все решебники
*К сожалению, временные проблемы с публикацией комментариев с мобильных устройств.