Упр.239 ГДЗ Алимов 10-11 класс (Алгебра)
Решение #1
Решение #2

Рассмотрим вариант решения задания из учебника Алимов, Колягин, Ткачёва 10 класс, Просвещение:
239 Решить неравенство:
1) 0,4x-2,5^(x+1) > 1,5;
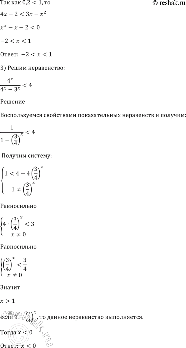
2)25* 0,04^2x > 0,2^(x(3-x));
3)4x/(4x-3x) < 4;
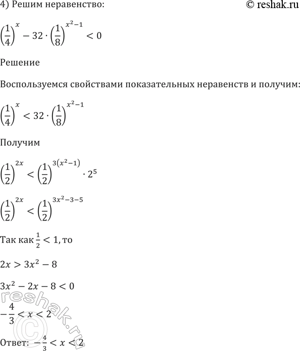
4)(1/4)x - 32* (1/8)^(x2-1) < 0.
Популярные решебники 10 класс Все решебники
*размещая тексты в комментариях ниже, вы автоматически соглашаетесь с пользовательским соглашением