Упр.229 ГДЗ Алимов 10-11 класс (Алгебра)
Решение #1
Решение #2

Рассмотрим вариант решения задания из учебника Алимов, Колягин, Ткачёва 10 класс, Просвещение:
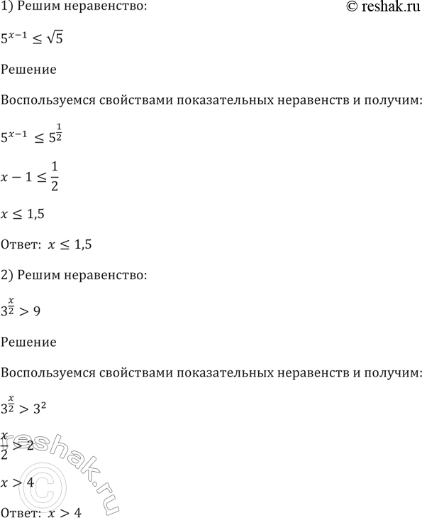
229 1) 5^(x-1) < = корень x;
2) 3^x/2 > 9;
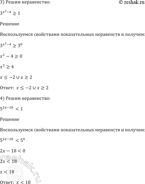
3) 3^(x2-4) > = 1;
4)5^(2x2-18) < 1.
Популярные решебники 10 класс Все решебники
*К сожалению, временные проблемы с публикацией комментариев с мобильных устройств.