Упр.222 ГДЗ Алимов 10-11 класс (Алгебра)
Решение #1
Решение #2

Рассмотрим вариант решения задания из учебника Алимов, Колягин, Ткачёва 10 класс, Просвещение:
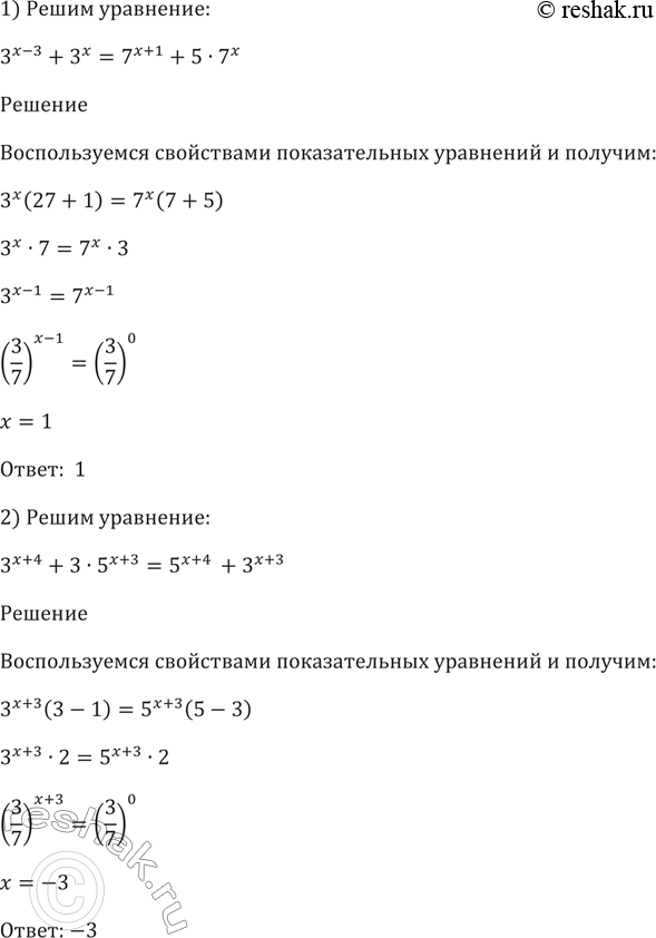
222. 1) 3^(x+3) +3x = 7^(x+1) + 5*7x;
2) 3^(x+4) + 3* 5^(x+3) = 5^(x+4) + 3^(x+3);
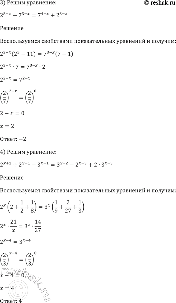
3) 2^(8-x) +7^(3-x) = 7^(4-x) + 2^(3-x) * 11;
4) 2^(x+1) +2^(x-1) - 3^(x-1) = 3^(x-2) - 2^(x-3) + 2*3^(x-3).
Популярные решебники 10 класс Все решебники
*К сожалению, временные проблемы с публикацией комментариев с мобильных устройств.