Упр.1293 ГДЗ Алимов 10-11 класс (Алгебра)
Решение #1
Решение #2

Рассмотрим вариант решения задания из учебника Алимов, Колягин, Ткачёва 11 класс, Просвещение:
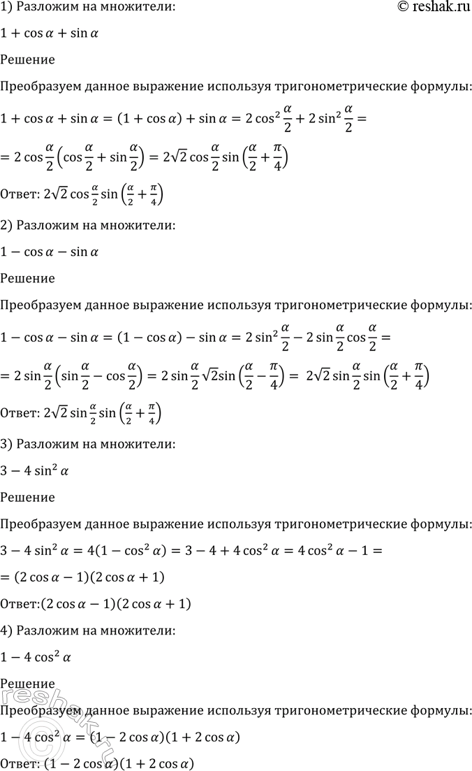
1293 Разложить на множители:
1) 1 + cos а + sin а;
2) 1 - cos а - sin а;
3) 3 - 4 sin2 а;
4) 1 - 4 cos2 а
Популярные решебники 11 класс Все решебники
*размещая тексты в комментариях ниже, вы автоматически соглашаетесь с пользовательским соглашением