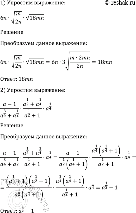
Упр.1282 ГДЗ Алимов 10-11 класс (Алгебра)
Решение #1
Решение #2

Рассмотрим вариант решения задания из учебника Алимов, Колягин, Ткачёва 11 класс, Просвещение:
1282
Популярные решебники 11 класс Все решебники
*К сожалению, временные проблемы с публикацией комментариев с мобильных устройств.