Упр.127 ГДЗ Алимов 10-11 класс (Алгебра)
Решение #1
Решение #2

Рассмотрим вариант решения задания из учебника Алимов, Колягин, Ткачёва 10 класс, Просвещение:
127. Изобразить схематически график функции и найти её область определения и множество значений; выяснить, является ли функция возрастающей (убывающей), ограниченной сверху (снизу):
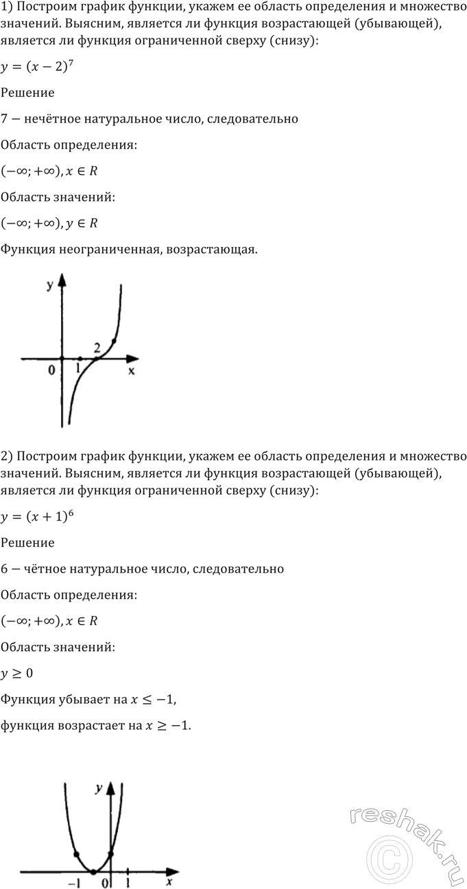
1) у = (х - 2)7;
2) у = (х + 1 )6;
3) у = (х + 2)^-2;
4) у = (х-1)^-3.
Популярные решебники 10 класс Все решебники
*размещая тексты в комментариях ниже, вы автоматически соглашаетесь с пользовательским соглашением