🔥ГДЗ под запретом?

Упр.1220 ГДЗ Атанасян 7-9 класс по геометрии (Геометрия)

Решение #1 (Учебник 2025)

Изображение Пусть h, r и V — соответственно высота, радиус основания и объём конуса. Найдите: а) V, если h = 3см, r=1,5см; б) h, если r = 4 см, V=48пи cм3; в) г, если h = m, V =...

Решение #2 (Учебник 2023)

Изображение Пусть h, r и V — соответственно высота, радиус основания и объём конуса. Найдите: а) V, если h = 3см, r=1,5см; б) h, если r = 4 см, V=48пи cм3; в) г, если h = m, V =...

Рассмотрим вариант решения задания из учебника Атанасян, Бутузов 9 класс, Просвещение:
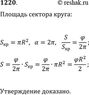
1220. Докажите, что площадь S кругового сектора радиуса R, ограниченного дугой с радианной мерой ?, вычисляется по формуле S=(?R^2)/2.

Пусть h, r и V — соответственно высота, радиус основания и объём конуса. Найдите: а) V, если h = 3см, r=1,5см; б) h, если r = 4 см, V=48пи cм3; в) г, если h = m, V = p.

*Цитирирование задания со ссылкой на учебник производится исключительно в учебных целях для лучшего понимания разбора решения задания.
*К сожалению, временные проблемы с публикацией комментариев с мобильных устройств.