№911 ГДЗ Рымкевич 10-11 класс (Физика)
Решение #1
Решение #2
Решение #3

Рассмотрим вариант решения задания из учебника Рымкевич 10-11 класс, Дрофа:
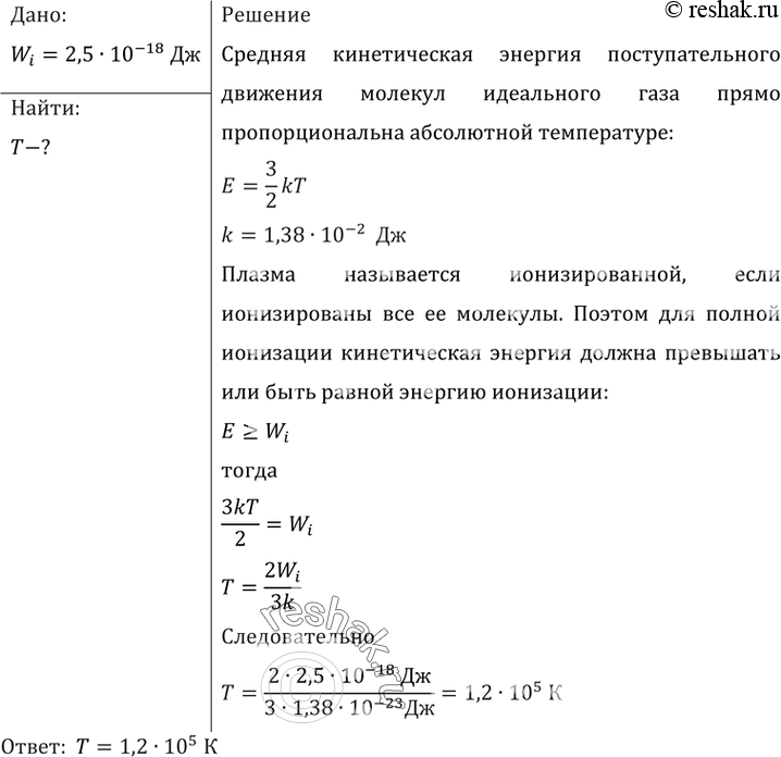
Оценить, при какой температуре Т в воздухе будет практически полностью ионизованная плазма? Энергия ионизации молекул азота W=2,5•10-18 Дж. Энергия ионизации кислорода меньше.
Популярные решебники 10-11 класс Все решебники
*К сожалению, временные проблемы с публикацией комментариев с мобильных устройств.