№718 ГДЗ Рымкевич 10-11 класс (Физика)
Решение #1
Решение #2
Решение #3

Рассмотрим вариант решения задания из учебника Рымкевич 10-11 класс, Дрофа:
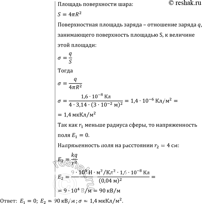
Металлическому шару радиусом 3 см сообщили заряд 16 нКл. Найти поверхностную плотность заряда и напряженность поля в точках, удаленных от центра шара на 2 и 4 см.
Популярные решебники 10-11 класс Все решебники
*размещая тексты в комментариях ниже, вы автоматически соглашаетесь с пользовательским соглашением