№654 ГДЗ Рымкевич 10-11 класс (Физика)
Решение #1
Решение #2
Решение #3

Рассмотрим вариант решения задания из учебника Рымкевич 10-11 класс, Дрофа:
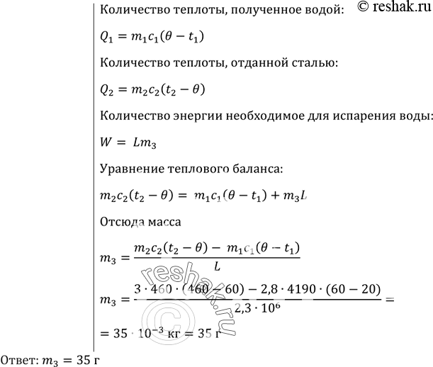
В сосуд, содержащий 2,8 л воды при 20 °С, бросают кусок стали массой 3 кг, нагретый до 460 °С. Вода нагревается до 60 °С, а часть ее обращается в пар. Найти массу воды, обратившейся в пар. Теплоемкостью сосуда пренебречь.
Популярные решебники 10-11 класс Все решебники
*размещая тексты в комментариях ниже, вы автоматически соглашаетесь с пользовательским соглашением