№480 ГДЗ Рымкевич 10-11 класс (Физика)
Решение #1
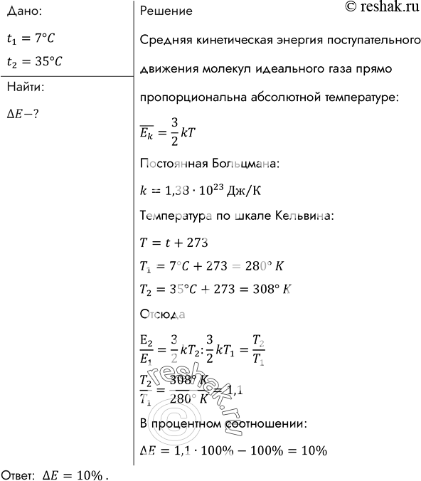
Решение #2
Решение #3

Рассмотрим вариант решения задания из учебника Рымкевич 10-11 класс, Дрофа:
На сколько процентов увеличивается средняя кинетическая энергия молекул газа при изменении его температуры от 7 до 35 °С?
Популярные решебники 10-11 класс Все решебники
*К сожалению, временные проблемы с публикацией комментариев с мобильных устройств.