№313 ГДЗ Рымкевич 10-11 класс (Физика)
Решение #1
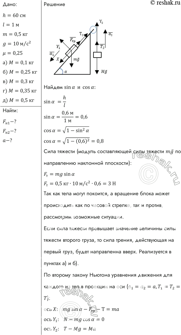
Решение #2

Рассмотрим вариант решения задания из учебника Рымкевич 10-11 класс, Дрофа:
Найти силу трения, действующую на груз массой m (рис. 44), ускорение движения грузов и силу натяжения нити, если h=60 см, l=1м, m=0,5 кг, u=0,25. Решить задачу при следующих значениях массы груза М: а) 0,1 кг; б) 0,25 кг; в) 0,3 кг; г) 0,35 кг; д) 0,5 кг.
Популярные решебники 10-11 класс Все решебники
*размещая тексты в комментариях ниже, вы автоматически соглашаетесь с пользовательским соглашением