№194 ГДЗ Рымкевич 10-11 класс (Физика)
Решение #1
Решение #2
Решение #3

Рассмотрим вариант решения задания из учебника Рымкевич 10-11 класс, Дрофа:
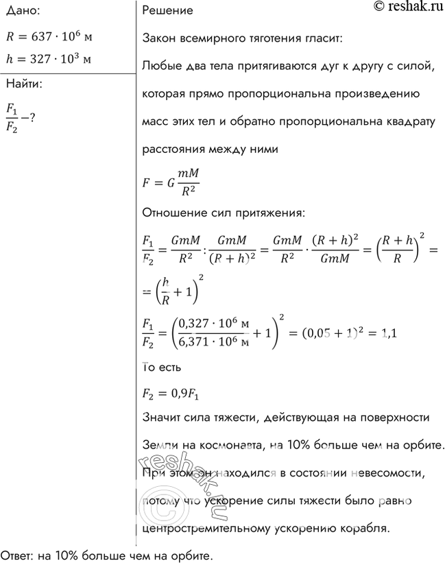
Наибольшее удаление от поверхности Земли космического корабля «Восток», запущенного 12 апреля 1961 г. с первым в мире летчиком-космонавтом Ю. А. Гагариным, было 327 км. На сколько процентов сила тяжести, действовавшая на космонавта на орбите, была меньше силы тяжести, действовавшей на него на Земле? Почему космонавт находился в состоянии невесомости?
Популярные решебники 10-11 класс Все решебники
*размещая тексты в комментариях ниже, вы автоматически соглашаетесь с пользовательским соглашением