№1214 ГДЗ Рымкевич 10-11 класс (Физика)
Решение #1
Решение #2

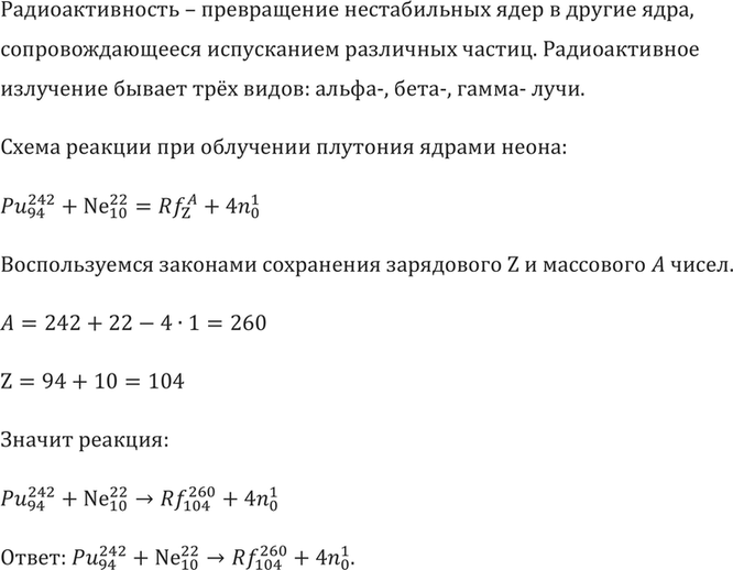
Рассмотрим вариант решения задания из учебника Рымкевич 10-11 класс, Дрофа:
Элемент резерфордий получили, облучая плутоний 242Pu ядрами неона 22Ne. Написать реакцию, если известно, что в результате образуется еще четыре нейтрона.
Популярные решебники 10-11 класс Все решебники
*размещая тексты в комментариях ниже, вы автоматически соглашаетесь с пользовательским соглашением