№121 ГДЗ Рымкевич 10-11 класс (Физика)
Решение #1
Решение #2

Рассмотрим вариант решения задания из учебника Рымкевич 10-11 класс, Дрофа:
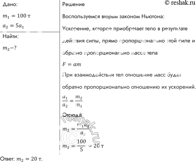
Маневровый тепловоз массой 100 т толкнул покоящийся вагон. Во время взаимодействия ускорение вагона было в 5 раз больше ускорения тепловоза. Какова масса вагона?
Популярные решебники 10-11 класс Все решебники
*размещая тексты в комментариях ниже, вы автоматически соглашаетесь с пользовательским соглашением