№1174 ГДЗ Рымкевич 10-11 класс (Физика)
Решение #1
Решение #2
Решение #3

Рассмотрим вариант решения задания из учебника Рымкевич 10-11 класс, Дрофа:
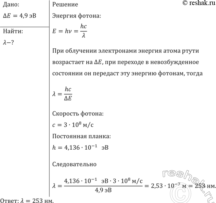
При облучении паров ртути электронами энергия атома ртути увеличивается на 4,9 эВ. Какова длина волны излучения, которое испускают атомы ртути при переходе в невозбужденное состояние?
Популярные решебники 10-11 класс Все решебники
*размещая тексты в комментариях ниже, вы автоматически соглашаетесь с пользовательским соглашением