№1144 ГДЗ Рымкевич 10-11 класс (Физика)
Решение #1
Решение #2
Решение #3

Рассмотрим вариант решения задания из учебника Рымкевич 10-11 класс, Дрофа:
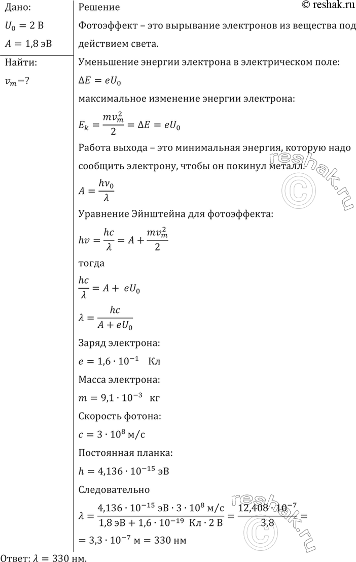
К вакуумному фотоэлементу, у которого катод выполнен из цезия, приложено запирающее напряжение 2 В. При какой длине волны падающего на катод света появится фототок?
Популярные решебники 10-11 класс Все решебники
*размещая тексты в комментариях ниже, вы автоматически соглашаетесь с пользовательским соглашением