№1014 ГДЗ Рымкевич 10-11 класс (Физика)
Решение #1
Решение #2

Рассмотрим вариант решения задания из учебника Рымкевич 10-11 класс, Дрофа:
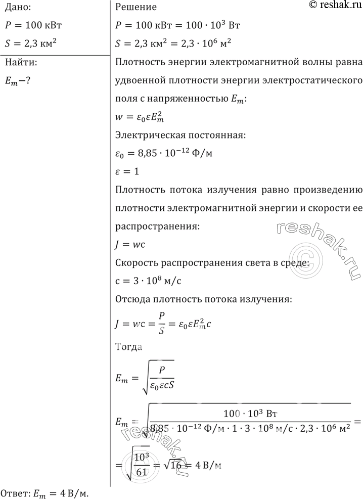
Мощность импульса радиолокационной станции 100 кВт. Найти максимальную напряженность электрического поля волны в точке, где площадь поперечного сечения конуса излучения равна 2,3 км2.
Популярные решебники 10-11 класс Все решебники
*размещая тексты в комментариях ниже, вы автоматически соглашаетесь с пользовательским соглашением