Упр.7.10 ГДЗ Мордкович 7 класс (Алгебра)
Решение #1
Решение #2

Рассмотрим вариант решения задания из учебника Мордкович, Александрова 7 класс, Мнемозина:
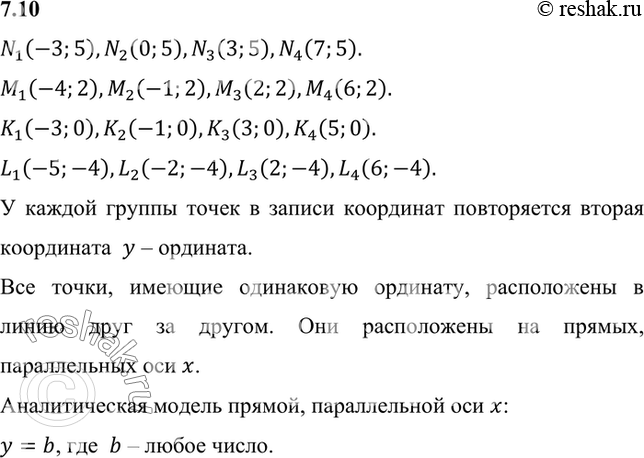
Найдите координаты точек, изображённых на рис. 5. Что общего в записи координат каждой группы точек? Как расположены на координатной плоскости все точки, имеющие одинаковую ординату?
Составьте аналитическую модель прямой, параллельной оси х.
N_1 (-3;5),N_2 (0;5),N_3 (3;5),N_4 (7;5).
M_1 (-4;2),M_2 (-1;2),M_3 (2;2),M_4 (6;2).
K_1 (-3;0),K_2 (-1;0),K_3 (3;0),K_4 (5;0).
L_1 (-5;-4),L_2 (-2;-4),L_3 (2;-4),L_4 (6;-4).
У каждой группы точек в записи координат повторяется вторая координата y – ордината.
Все точки, имеющие одинаковую ординату, расположены в линию друг за другом. Они расположены на прямых, параллельных оси x.
Аналитическая модель прямой, параллельной оси x:
y=b, где b – любое число.
Похожие решебники
Популярные решебники 7 класс Все решебники
*размещая тексты в комментариях ниже, вы автоматически соглашаетесь с пользовательским соглашением