Упр.42.5 ГДЗ Мордкович 7 класс (Алгебра)
Решение #1
Решение #2

Рассмотрим вариант решения задания из учебника Мордкович, Александрова 7 класс, Мнемозина:
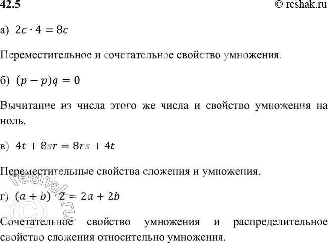
а) 2с * 4 и 8с;
б) (р - p)q и 0;
в) 41 + 8sr и 8rs + 4t;
г) (а + b) * 2 и 2а + 2b?
Похожие решебники
Популярные решебники 7 класс Все решебники
*размещая тексты в комментариях ниже, вы автоматически соглашаетесь с пользовательским соглашением