Упр.29.5 ГДЗ Мордкович 7 класс (Алгебра)
Решение #1
Решение #2

Рассмотрим вариант решения задания из учебника Мордкович, Александрова 7 класс, Мнемозина:
Даны одночлены: 0,5х2у; -ху2; 12ху; -3х2у; -0,2ху; 4ху2. Составьте из них:
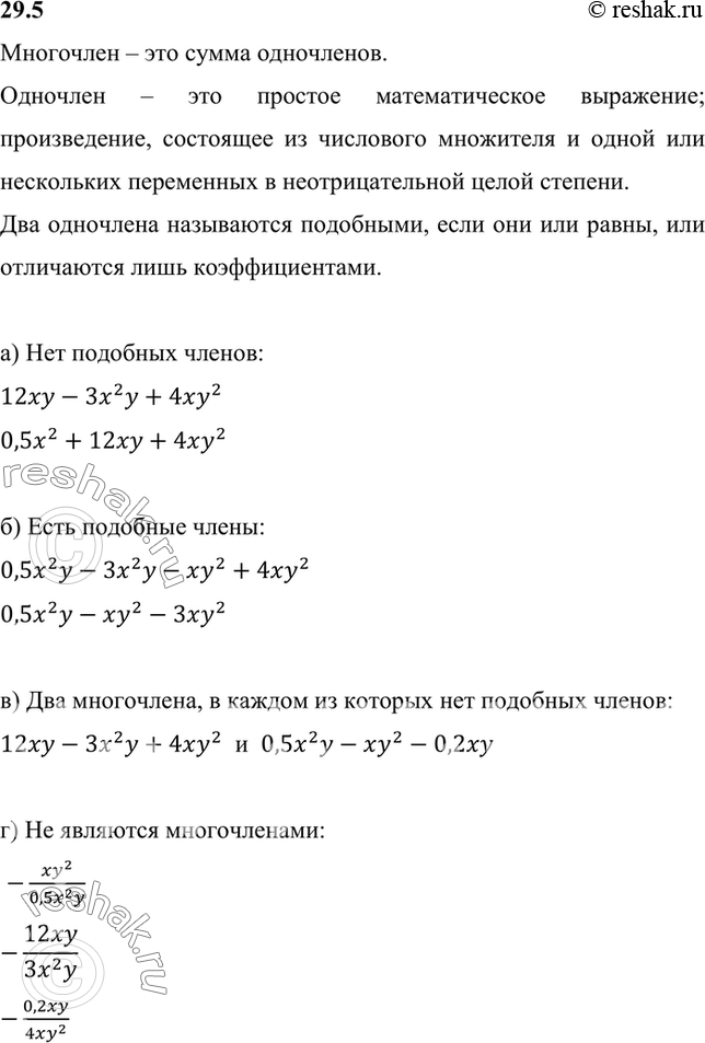
а) многочлен, в котором нет подобных членов;
б) многочлен, в котором есть подобные члены;
в) два многочлена, в каждом из которых нет подобных членов, используя при этом все данные одночлены;
г) выражения, которые не являются многочленами.
Многочлен – это сумма одночленов.
Одночлен – это простое математическое выражение; произведение, состоящее из числового множителя и одной или нескольких переменных в неотрицательной целой степени.
Два одночлена называются подобными, если они или равны, или отличаются лишь коэффициентами.
Похожие решебники
Популярные решебники 7 класс Все решебники
*размещая тексты в комментариях ниже, вы автоматически соглашаетесь с пользовательским соглашением