Упр.25.26 ГДЗ Мордкович 7 класс (Алгебра)
Решение #1
Решение #2

Рассмотрим вариант решения задания из учебника Мордкович, Александрова 7 класс, Мнемозина:
Ученик изготовил три куба. Ребро первого куба в 3 раза больше, чем ребро второго, а ребро третьего составляет 4/3 от ребра первого. Найдите ребро каждого куба, если объём первого куба на 296 см3 меньше объёма третьего куба.
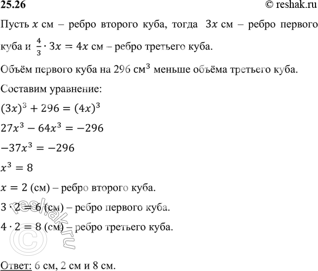
Пусть x см – ребро второго куба, тогда 3x см – ребро первого куба и 4/3•3x=4x см – ребро третьего куба.
Объём первого куба на 296 см^3 меньше объёма третьего куба.
Составим уравнение:
(3x)^3+296=(4x)^3
27x^3-64x^3=-296
-37x^3=-296
x^3=8
x=2 (см) – ребро второго куба.
3•2=6 (см) – ребро первого куба.
4•2=8 (см) – ребро третьего куба.
Ответ: 6 см, 2 см и 8 см.
Похожие решебники
Популярные решебники 7 класс Все решебники
*размещая тексты в комментариях ниже, вы автоматически соглашаетесь с пользовательским соглашением