Упр.16.21 ГДЗ Мордкович 7 класс (Алгебра)
Решение #1
Решение #2

Рассмотрим вариант решения задания из учебника Мордкович, Александрова 7 класс, Мнемозина:
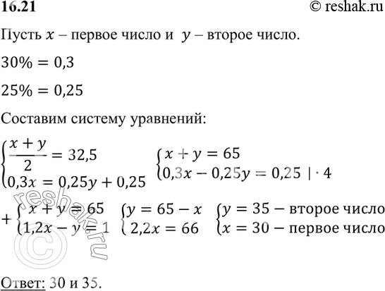
Среднее арифметическое двух чисел равно 32,5. Найдите эти числа, если известно, что 30% одного из них на 0,25 больше, чем 25% другого.
Похожие решебники
Популярные решебники 7 класс Все решебники
*размещая тексты в комментариях ниже, вы автоматически соглашаетесь с пользовательским соглашением