Вопросы и задания Параграф 7 ГДЗ Макарычев 7 класс (Алгебра)
Решение #1
Решение #2

Рассмотрим вариант решения задания из учебника Макарычев, Миндюк 7 класс, Просвещение:
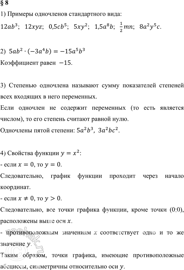
Приведите пример одночлена стандартного вида.
2 Представьте в стандартном виде одночлен 5аb2 • (- 3а4b) и укажите его коэффициент.
3 Сформулируйте определение степени одночлена. Приведите пример одночлена пятой степени.
4 Сформулируйте свойства функции у = х2. Как отражаются эти свойства на графике функции у = х2?
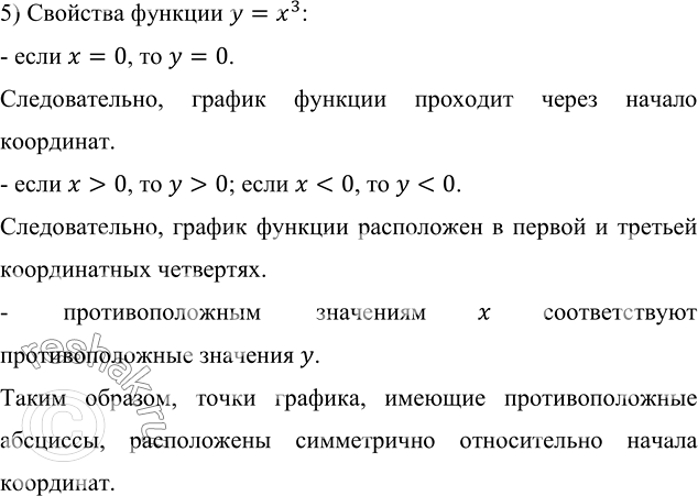
5 Сформулируйте свойства функции у = x3. Как отражаются эти свойства на графике функции у = х3?
Популярные решебники 7 класс Все решебники
*размещая тексты в комментариях ниже, вы автоматически соглашаетесь с пользовательским соглашением