Вопросы и задания Параграф 4 ГДЗ Макарычев 7 класс (Алгебра)
Решение #1
Решение #2

Рассмотрим вариант решения задания из учебника Макарычев, Миндюк 7 класс, Просвещение:
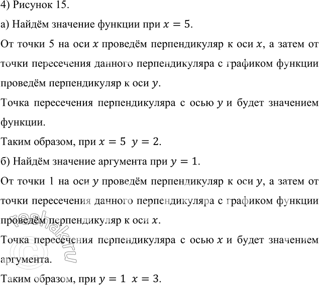
Задание в учебнике 2023 года:
1. Перечислите виды числовых промежутков.
2. Как найти расстояние между двумя точками? Приведите примеры.
3. Приведите пример функциональной зависимости одной переменной от другой. Укажите независимую и зависимую переменные, а также область определения функции.
4. Объясните на примере функции, заданной формулой у = 6х + 12:
а) как по значению аргумента найти соответствующее значение функции; б) как найти значения аргумента, которым соответствует указанное значение функции.
5. Что называется графиком функции?
6. Покажите, как с помощью графика функции можно найти: а) значение функции, соответствующее заданному значению аргумента; б) значения аргумента, которым соответствует данное значение функции. Используйте для этого график функции, изображённый на рисунке 25 (см. с. 64).
Задание в учебнике 2019 года:
1 Приведите пример функциональной зависимости одной переменной от другой. Укажите независимую и зависимую переменные.
2 Объясните на примере функции, заданной формулой у = 6х + 12:
а) как по знамению аргумента найти соответствующее знамение функции; б) как найти знамения аргумента, которым соответствует указанное знамение функции.
3 Что называется графиком функции?
4 Покажите, как с помощью графика функции можно найти:
а) знамение функции, соответствующее заданному знамению аргумента;
б) знамения аргумента, которым соответствует данное знамение функции. Используйте для этого график функции, изображённый на рисунке 15.
Популярные решебники 7 класс Все решебники
*К сожалению, временные проблемы с публикацией комментариев с мобильных устройств.