Вопросы и задания Параграф 12 ГДЗ Макарычев 7 класс (Алгебра)
Решение #1
Решение #2

Рассмотрим вариант решения задания из учебника Макарычев, Миндюк 7 класс, Просвещение:
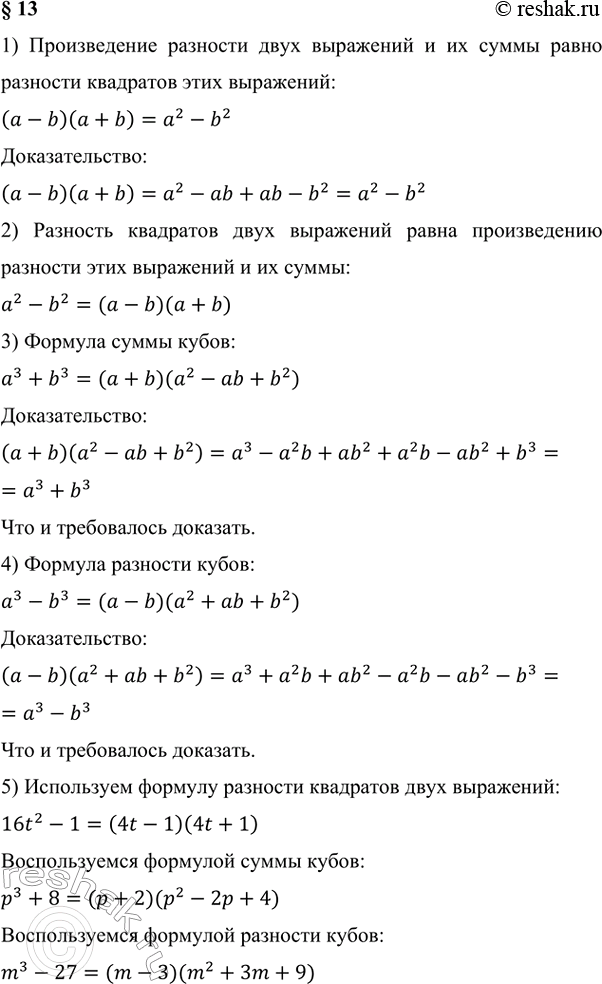
Контрольные вопросы и задания
1. Чему равно произведение разности двух выражений и их суммы? Напишите соответствующую формулу и докажите её.
2. Чему равна разность квадратов двух выражений? Напишите соответствующую формулу.
3. Напишите формулу суммы кубов. Проведите доказательство.
4. Напишите формулу разности кубов. Проведите доказательство.
5. Разложите на множители многочлен 16t2 — 1; р3 + 8; m3 - 27.
Популярные решебники 7 класс Все решебники
*К сожалению, временные проблемы с публикацией комментариев с мобильных устройств.