Упр.949 ГДЗ Макарычев 7 класс (Алгебра)
Решение #1
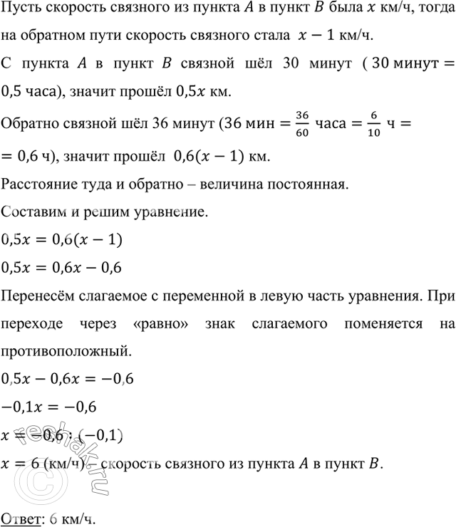
Решение #2

Рассмотрим вариант решения задания из учебника Макарычев, Миндюк 7 класс, Просвещение:
Из пункта А связной доставил донесение в пункт В за 30 мин. На обратном пути он уменьшил скорость на 1 км/ч и затратил на дорогу 36 мин. Определите, с какой скоростью шёл связной из пункта А в пункт В.
Популярные решебники 7 класс Все решебники
*размещая тексты в комментариях ниже, вы автоматически соглашаетесь с пользовательским соглашением