Упр.872 ГДЗ Макарычев 7 класс (Алгебра)
Решение #1
Решение #2

Рассмотрим вариант решения задания из учебника Макарычев, Миндюк 7 класс, Просвещение:
С помощью рисунка 72 разъясните геометрический смысл формулы (а - b) (а + b) = а2 - b2 для положительных а и b, удовлетворяющих условию а > b.
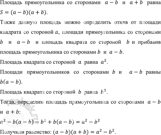
Площадь прямоугольника со сторонами a-b и a+b равна S=(a-b)(a+b).
Также данную площадь можно определить отняв от площади квадрата со стороной a, площади прямоугольника со сторонами b и a-b и площадь квадрата со стороной b и прибавив площадь прямоугольника со сторонами b и a-b.
Площадь квадрата со стороной a равна a^2.
Площади прямоугольников со сторонами b и a-b равны b(a-b).
Площадь квадрата со стороной b равна b^2.
Тогда, определим площадь прямоугольника со сторонами a-b и a+b:
a^2-b(a-b)-b^2+b(a-b)=a^2-b^2
Получили равенство: (a-b)(a+b)=a^2-b^2.
Популярные решебники 7 класс Все решебники
*размещая тексты в комментариях ниже, вы автоматически соглашаетесь с пользовательским соглашением