Упр.812 ГДЗ Макарычев 7 класс (Алгебра)
Решение #1
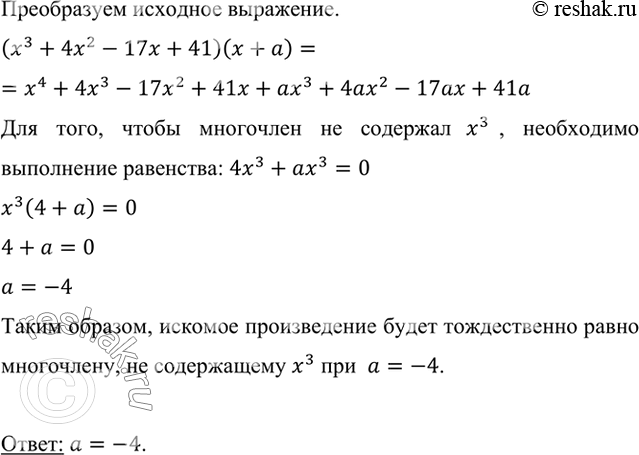
Решение #2

Рассмотрим вариант решения задания из учебника Макарычев, Миндюк 7 класс, Просвещение:
При каком значении а произведение
(х3 + 4х2 - 17х + 41) (х + а) тождественно равно многочлену, не содержащему х3?
Популярные решебники 7 класс Все решебники
*размещая тексты в комментариях ниже, вы автоматически соглашаетесь с пользовательским соглашением