Упр.784 ГДЗ Макарычев 7 класс (Алгебра)
Решение #1
Решение #2

Рассмотрим вариант решения задания из учебника Макарычев, Миндюк 7 класс, Просвещение:
Докажите, что:
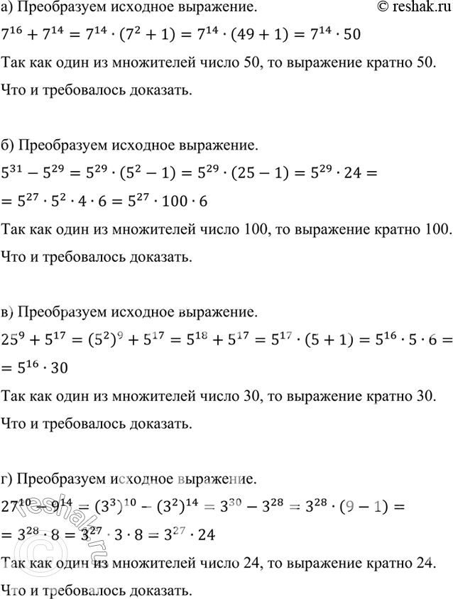
а) 7^16 + 7^14 делится на 50;
б) 5^31 - 5^29 делится на 100;
в) 25^9 + 5^17 делится на 30;
г) 27^10 - 9^14 делится на 24;
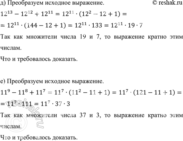
д) 12^13- 12^12 + 12^11 делится на 7 и на 19;
е) 11^9 - 11^8 + 11^7 делится на 3 и на 37.
Популярные решебники 7 класс Все решебники
*К сожалению, временные проблемы с публикацией комментариев с мобильных устройств.