Упр.777 ГДЗ Макарычев 7 класс (Алгебра)
Решение #1
Решение #2

Рассмотрим вариант решения задания из учебника Макарычев, Миндюк 7 класс, Просвещение:
За 4 ч катер проходит по течению расстояние, в 2,4 раза большее, чем за 2 ч против течения. Какова скорость катера в стоячей воде, если скорость течения 1,5 км/ч?
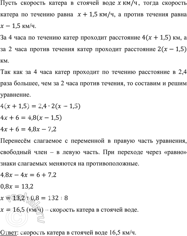
Пусть скорость катера в стоячей воде x км/ч, тогда скорость катера по течению равна x+1,5 км/ч, а против течения равна x-1,5 км/ч.
За 4 часа по течению катер проходит расстояние 4(x+1,5) км, а за 2 часа против течения катер проходит расстояние 2(x-1,5) км.
Так как за 4 часа катер проходит по течению расстояние в 2,4 раза большее, чем за 2 часа против течения, то составим и решим уравнение.
4(x+1,5)=2,4•2(x-1,5)
4x+6=4,8(x-1,5)
4x+6=4,8x-7,2
Перенесём слагаемое с переменной в правую часть уравнения, свободный член – в левую часть. При переходе через «равно» знаки слагаемых меняются на противоположные.
4,8x-4x=6+7,2
0,8x=13,2
x=13,2:0,8=132:8
x=16,5 (км/ч) – скорость катера в стоячей воде.
Ответ: скорость катера в стоячей воде 16,5 км/ч.
Популярные решебники 7 класс Все решебники
*размещая тексты в комментариях ниже, вы автоматически соглашаетесь с пользовательским соглашением