Упр.775 ГДЗ Макарычев 7 класс (Алгебра)
Решение #1
Решение #2

Рассмотрим вариант решения задания из учебника Макарычев, Миндюк 7 класс, Просвещение:
Из города А в город В одновременно отправляются два автобуса. Скорость одного из них на 10 км/ч больше скорости другого. Через 3*1/2 ч один автобус пришёл в В, а другой находился от В на расстоянии, равном 1/6 расстояния между А и В. Найдите скорости автобусов и расстояние от А до В.
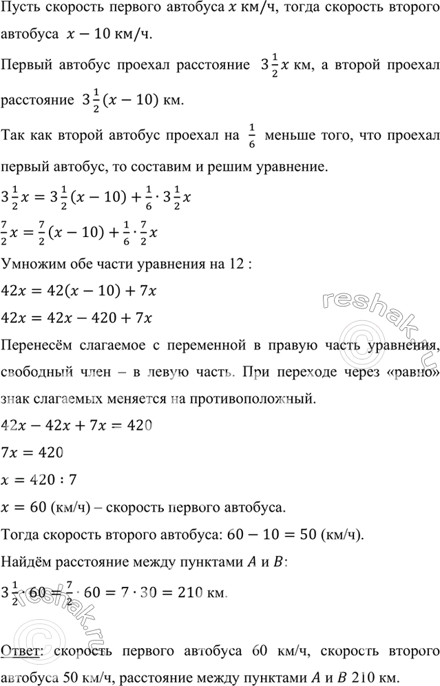
Пусть скорость первого автобуса x км/ч, тогда скорость второго автобуса x-10 км/ч.
Первый автобус проехал расстояние 3 1/2 x км, а второй проехал расстояние 3 1/2(x-10) км.
Так как второй автобус проехал на 1/6 меньше того, что проехал первый автобус, то составим и решим уравнение.
3 1/2 x=3 1/2 (x-10)+1/6•3 1/2 x
7/2 x=7/2 (x-10)+1/6•7/2 x
Умножим обе части уравнения на 12 :
42x=42(x-10)+7x
42x=42x-420+7x
Перенесём слагаемое с переменной в правую часть уравнения, свободный член – в левую часть. При переходе через «равно» знак слагаемых меняется на противоположный.
42x-42x+7x=420
7x=420
x=420:7
x=60 (км/ч) – скорость первого автобуса.
Тогда скорость второго автобуса: 60-10=50 (км/ч).
Найдём расстояние между пунктами A и B:
3 1/2•60=7/2•60=7•30=210 км.
Ответ: скорость первого автобуса 60 км/ч, скорость второго автобуса 50 км/ч, расстояние между пунктами A и B 210 км.
Популярные решебники 7 класс Все решебники
*размещая тексты в комментариях ниже, вы автоматически соглашаетесь с пользовательским соглашением