Упр.762 ГДЗ Макарычев 7 класс (Алгебра)
Решение #1
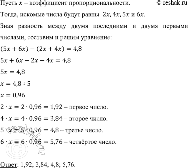
Решение #2

Рассмотрим вариант решения задания из учебника Макарычев, Миндюк 7 класс, Просвещение:
Найдите четыре числа, пропорциональные числам 2, 4, 5 и 6, если разность между суммой двух последних и суммой двух первых чисел равна 4,8.
Популярные решебники 7 класс Все решебники
*размещая тексты в комментариях ниже, вы автоматически соглашаетесь с пользовательским соглашением