Упр.748 ГДЗ Макарычев 7 класс (Алгебра)
Решение #1
Решение #2

Рассмотрим вариант решения задания из учебника Макарычев, Миндюк 7 класс, Просвещение:
Найдите целое число, которое как при делении на 5, так и при делении на 7 даёт остаток 1, причём первое частное на 4 больше второго.
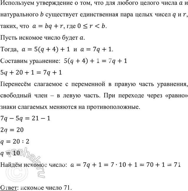
Используем утверждение о том, что для любого целого числа a и натурального b существует единственная пара целых чисел q и r, таких, что a=bq+r, где 0 < r < b.
Пусть искомое число будет a.
Тогда, a=5(q+4)+1 и a=7q+1.
Составим уравнение: 5(q+4)+1=7q+1
5q+20+1=7q+1
Перенесём слагаемое с переменной в правую часть уравнения, свободный член – в левую часть. При переходе через «равно» знаки слагаемых меняются на противоположные.
7q-5q=21-1
2q=20
q=20:2
q=10
Найдём искомое число: a=7q+1=7•10+1=70+1=71
Ответ: искомое число 71.
Популярные решебники 7 класс Все решебники
*К сожалению, временные проблемы с публикацией комментариев с мобильных устройств.