Упр.744 ГДЗ Макарычев 7 класс (Алгебра)
Решение #1
Решение #2

Рассмотрим вариант решения задания из учебника Макарычев, Миндюк 7 класс, Просвещение:
Докажите, что если целые числа а и b при делении на 3 дают различные остатки (отличные от нуля), то число ab + 1 делится на 3.
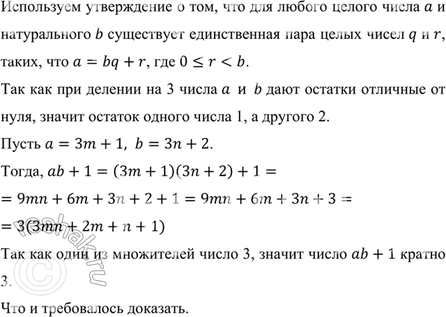
Используем утверждение о том, что для любого целого числа a и натурального b существует единственная пара целых чисел q и r, таких, что a=bq+r, где 0 < r < b.
Так как при делении на 3 числа a и b дают остатки отличные от нуля, значит остаток одного числа 1, а другого 2.
Пусть a=3m+1,b=3n+2.
Тогда, ab+1=(3m+1)(3n+2)+1=
=9mn+6m+3n+2+1=9mn+6m+3n+3==3(3mn+2m+n+1)
Так как один из множителей число 3, значит число ab+1 кратно 3.
Что и требовалось доказать.
Популярные решебники 7 класс Все решебники
*размещая тексты в комментариях ниже, вы автоматически соглашаетесь с пользовательским соглашением