Упр.740 ГДЗ Макарычев 7 класс (Алгебра)
Решение #1
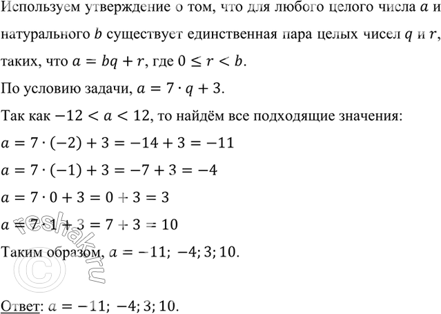
Решение #2

Рассмотрим вариант решения задания из учебника Макарычев, Миндюк 7 класс, Просвещение:
Укажите все целые числа а, удовлетворяющие двойному неравенству-12 < а < 12, которые при делении на 7 дают остаток 3.
Популярные решебники 7 класс Все решебники
*размещая тексты в комментариях ниже, вы автоматически соглашаетесь с пользовательским соглашением