Упр.242 ГДЗ Макарычев 7 класс (Алгебра)
Решение #1
Решение #2

Рассмотрим вариант решения задания из учебника Макарычев, Миндюк 7 класс, Просвещение:
На первом участке было посажено на 9 кустов смородины больше, чем на втором. Если со второго участка пересадить на первый 3 куста, то на первом участке станет в 1,5 раза больше кустов смородины, чем на втором. Сколько кустов смородины на первом участке?
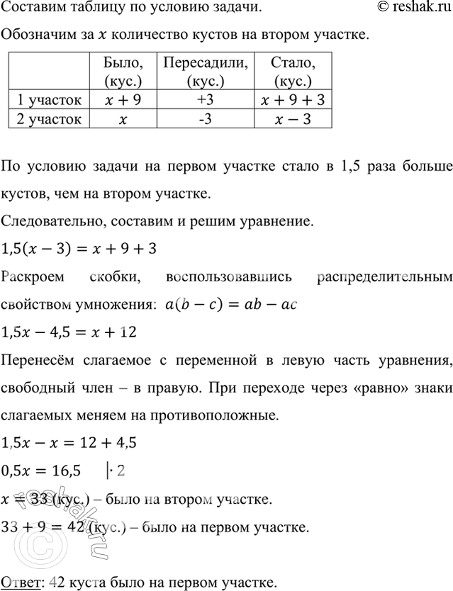
Составим таблицу по условию задачи.
Обозначим за x количество кустов на втором участке.
Было, (кус.) Пересадили, (кус.) Стало, (кус.)
1 участок x+9 +3 x+9+3
2 участок x -3 x-3
По условию задачи на первом участке стало в 1,5 раза больше кустов, чем на втором участке.
Следовательно, составим и решим уравнение.
1,5(x-3)=x+9+3
Раскроем скобки, воспользовавшись распределительным свойством умножения: a(b-c)=ab-ac
1,5x-4,5=x+12
Перенесём слагаемое с переменной в левую часть уравнения, свободный член – в правую. При переходе через «равно» знаки слагаемых меняем на противоположные.
1,5x-x=12+4,5
0,5x=16,5 •2
x=33 (кус.) – было на втором участке.
33+9=42 (кус.) – было на первом участке.
Ответ: 42 куста было на первом участке.
Популярные решебники 7 класс Все решебники
*размещая тексты в комментариях ниже, вы автоматически соглашаетесь с пользовательским соглашением