Упр.135 ГДЗ Макарычев 7 класс (Алгебра)
Решение #1
Решение #2

Рассмотрим вариант решения задания из учебника Макарычев, Миндюк 7 класс, Просвещение:
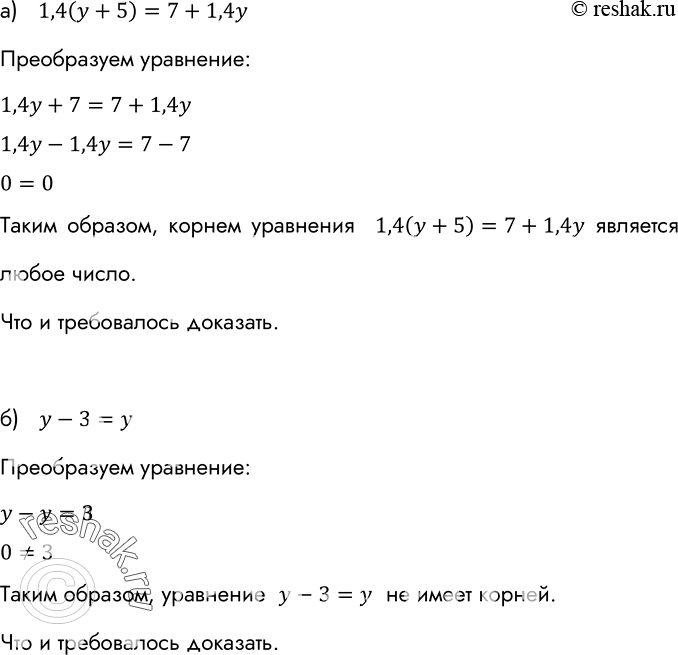
Докажите, что:
а) корнем уравнения 1,4(y+5)=7+1,4y является любое число;
б) уравнение у - 3 = у не имеет корней.
Популярные решебники 7 класс Все решебники
*К сожалению, временные проблемы с публикацией комментариев с мобильных устройств.