Упр.1231 ГДЗ Макарычев 7 класс (Алгебра)
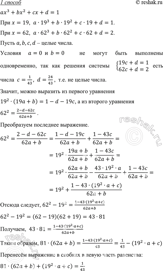
Решение #1
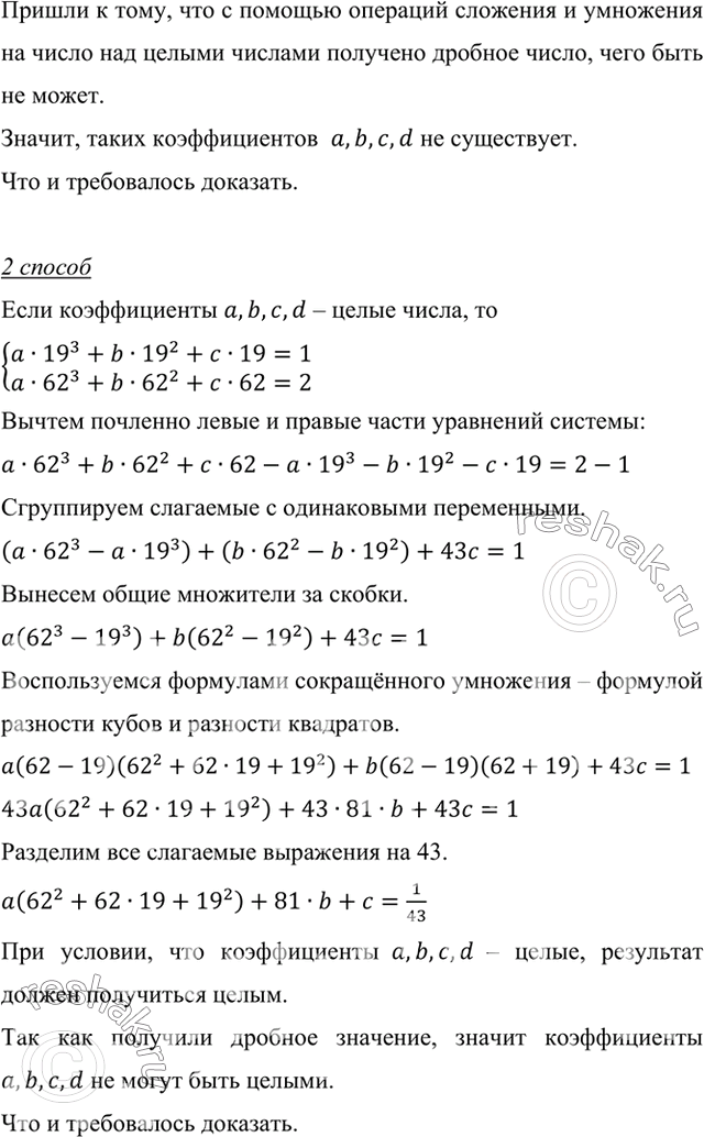
Решение #2

Рассмотрим вариант решения задания из учебника Макарычев, Миндюк 7 класс, Просвещение:
Докажите, что не существует целых коэффициентов а, b, с и d, таких, что значение многочлена ах3 + bх2 + сх + d равно 1 при х = 19 и равно 2 при х = 62.
Популярные решебники 7 класс Все решебники
*размещая тексты в комментариях ниже, вы автоматически соглашаетесь с пользовательским соглашением