Упр.1227 ГДЗ Макарычев 7 класс (Алгебра)
Решение #1
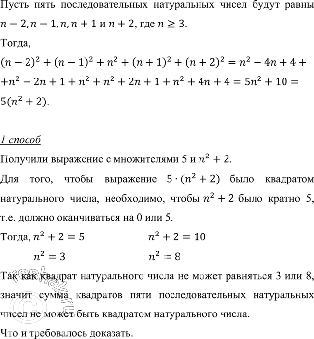
Решение #2

Рассмотрим вариант решения задания из учебника Макарычев, Миндюк 7 класс, Просвещение:
Докажите, что сумма квадратов пяти последовательных натуральных чисел не может быть квадратом натурального числа.
Популярные решебники 7 класс Все решебники
*К сожалению, временные проблемы с публикацией комментариев с мобильных устройств.