Упр.1205 ГДЗ Макарычев 7 класс (Алгебра)
Решение #1
Решение #2

Рассмотрим вариант решения задания из учебника Макарычев, Миндюк 7 класс, Просвещение:
Три ящика наполнены орехами. Во втором ящике на 10% орехов больше, чем в первом, и на 30% больше, чем в третьем. Сколько орехов в каждом ящике, если в первом на 80 орехов больше, чем в третьем?
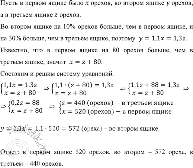
Пусть в первом ящике было x орехов, во втором ящике y орехов, а в третьем ящике z орехов.
Во втором ящике на 10% орехов больше, чем в первом ящике, и на 30% больше, чем в третьем ящике, поэтому y=1,1x=1,3z.
Известно, что в первом ящике на 80 орехов больше, чем в третьем ящике, значит x=z+80.
Составим и решим систему уравнений.
Популярные решебники 7 класс Все решебники
*размещая тексты в комментариях ниже, вы автоматически соглашаетесь с пользовательским соглашением