Упр.1197 ГДЗ Макарычев 7 класс (Алгебра)
Решение #1
Решение #2

Рассмотрим вариант решения задания из учебника Макарычев, Миндюк 7 класс, Просвещение:
Написали два числа. Если первое число увеличить на 30%, а второе уменьшить на 10%, то их сумма увеличится на 6. Если же первое число уменьшить на 10%, а второе — на 20%, то их сумма уменьшится на 16. Какие числа были написаны?
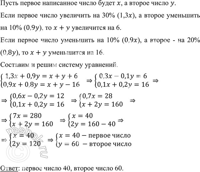
Пусть первое написанное число будет x, а второе число y.
Если первое число увеличить на 30% (1,3x), а второе уменьшить на 10% (0,9y), то x+y увеличится на 6.
Если первое число уменьшить на 10% (0,9x), а второе - на 20% (0,8y), то x+y уменьшится на 16.
Составим и решим систему уравнений.
Популярные решебники 7 класс Все решебники
*размещая тексты в комментариях ниже, вы автоматически соглашаетесь с пользовательским соглашением