Упр.1132 ГДЗ Макарычев 7 класс (Алгебра)
Решение #1
Решение #2

Рассмотрим вариант решения задания из учебника Макарычев, Миндюк 7 класс, Просвещение:
Масса 4,5 см3 железа и 8 см3 меди равна 101,5 г. Масса 3 см3 железа больше массы 2 см3 меди на 6,8 г. Найдите плотность железа и плотность меди.
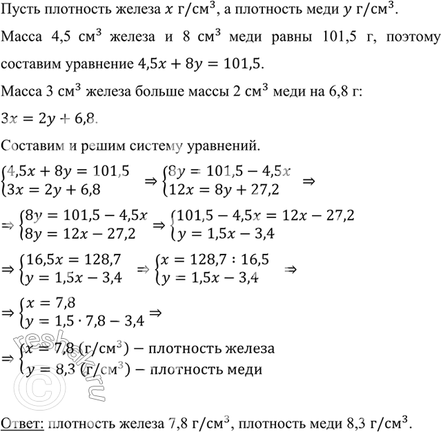
Пусть плотность железа x г/см^3, а плотность меди y г/см^3.
Масса 4,5 см^3 железа и 8 см^3 меди равны 101,5 г, поэтому составим уравнение 4,5x+8y=101,5.
Масса 3 см^3 железа больше массы 2 см^3 меди на 6,8 г:
3x=2y+6,8.
Составим и решим систему уравнений.
Популярные решебники 7 класс Все решебники
*К сожалению, временные проблемы с публикацией комментариев с мобильных устройств.