Упр.1129 ГДЗ Макарычев 7 класс (Алгебра)
Решение #1
Решение #2

Рассмотрим вариант решения задания из учебника Макарычев, Миндюк 7 класс, Просвещение:
За 3 ч по течению и 4 ч против течения теплоход проходит 380 км. За 1 ч по течению и 30 мин против течения теплоход проходит 85 км. Найдите собственную скорость теплохода и скорость течения.
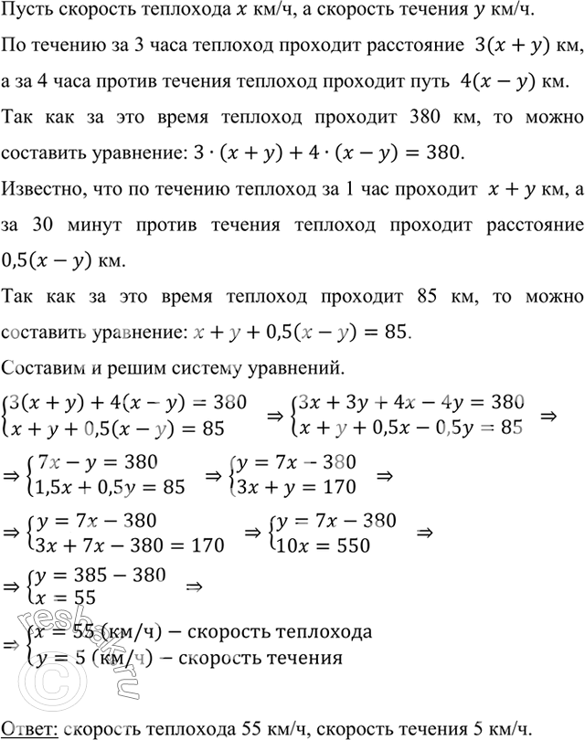
Пусть скорость теплохода x км/ч, а скорость течения y км/ч.
По течению за 3 часа теплоход проходит расстояние 3(x+y) км, а за 4 часа против течения теплоход проходит путь 4(x-y) км.
Так как за это время теплоход проходит 380 км, то можно составить уравнение: 3•(x+y)+4•(x-y)=380.
Известно, что по течению теплоход за 1 час проходит x+y км, а за 30 минут против течения теплоход проходит расстояние 0,5(x-y) км.
Так как за это время теплоход проходит 85 км, то можно составить уравнение: x+y+0,5(x-y)=85.
Составим и решим систему уравнений.
Популярные решебники 7 класс Все решебники
*размещая тексты в комментариях ниже, вы автоматически соглашаетесь с пользовательским соглашением