Упр.1121 ГДЗ Макарычев 7 класс (Алгебра)
Решение #1
Решение #2

Рассмотрим вариант решения задания из учебника Макарычев, Миндюк 7 класс, Просвещение:
Старинная задача. Если А получит от В 100 рупий, то станет вдвое его богаче, а если А даст В 10 рупий, то В станет вшестеро богаче. Сколько денег у каждого?
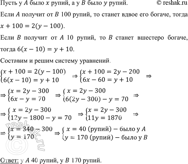
Пусть у A было x рупий, а у B было y рупий.
Если A получит от B 100 рупий, то станет вдвое его богаче, тогда x+100=2(y-100).
Если B получит от A 10 рупий, то B станет вшестеро богаче, тогда 6(x-10)=y+10.
Составим и решим систему уравнений.
Популярные решебники 7 класс Все решебники
*размещая тексты в комментариях ниже, вы автоматически соглашаетесь с пользовательским соглашением